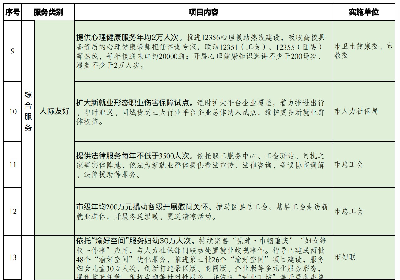
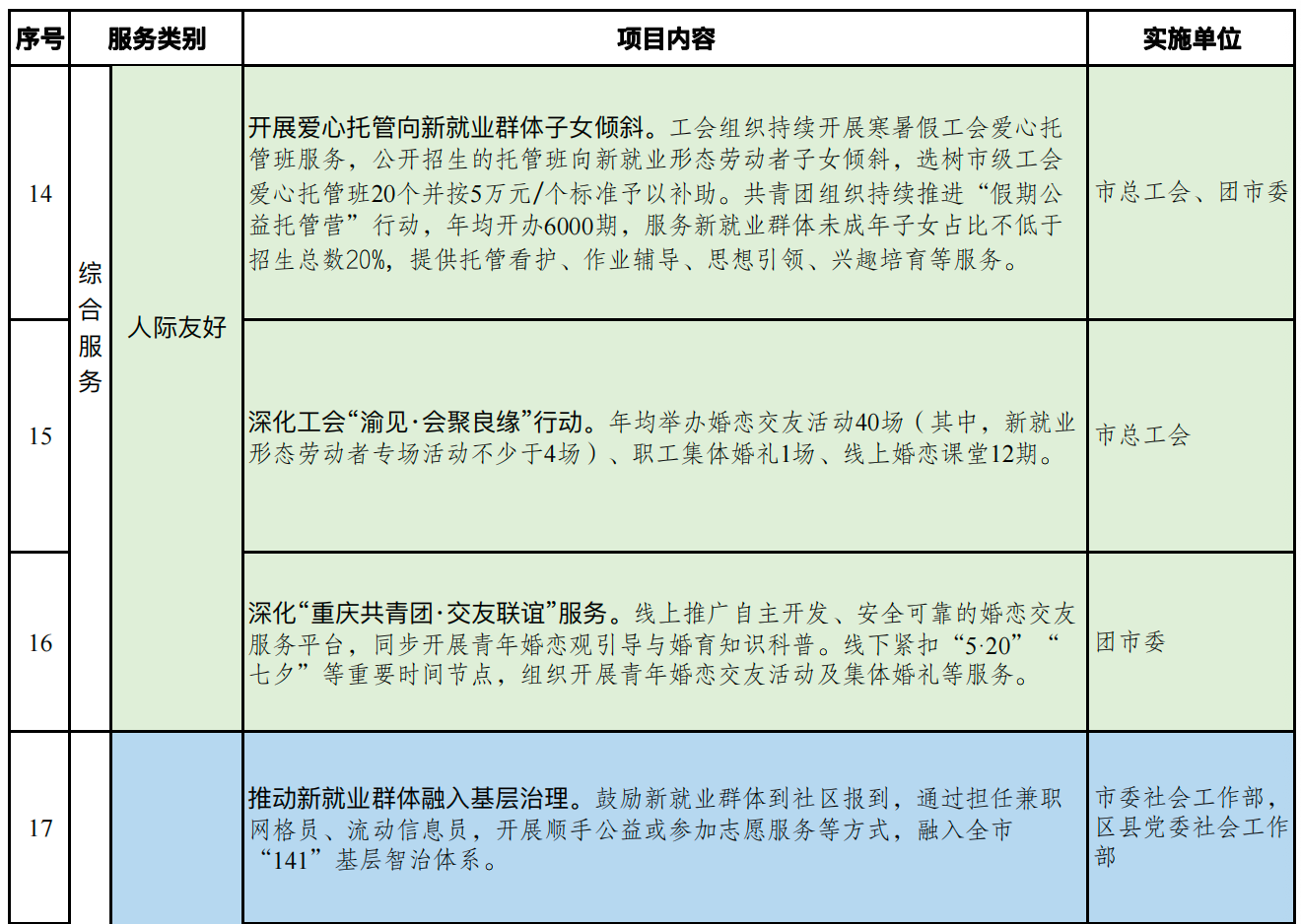
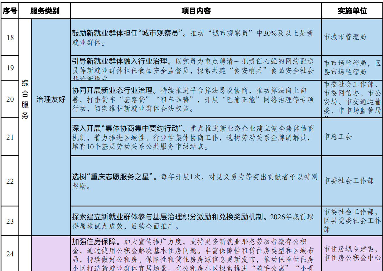
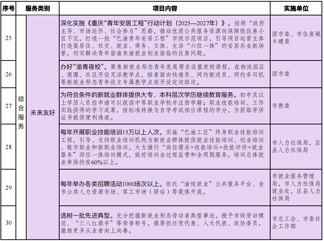
1月25日,“新力量·新未来”重庆市深化拓展新就业群体友好场景共建活动在渝举行,市委社会工作部、市人力社保局、市住房城乡建委等部门发布100项新就业群体友好服务项目,并同步启动新就业群体友好场景共建行动。
重庆新就业群体友好场景共建行动,包括“渝新领航”“渝新暖心”“渝新融治”“渝新智护”4项行动,具体内容是:实施“渝新领航”行动,畅通诉求反映渠道,维护合法权益,让党组织成为大家随时可以找到的“主心骨”,让有事找党员、有困难找支部成为共识;实施“渝新暖心”行动,发布技能培训、法律援助、住房保障、子女托管等100项“小而美”关爱服务举措,实现权益有保障、社会有尊重,融入有渠道、发展有空间;实施“渝新融治”行动,发布基层治理、行业治理、网络治理机会清单,健全协商共治、积分激励、典型引领机制,支持引导更多新就业群体在传递人间烟火中守护万家灯火;实施“渝新智护”行动,建强“新兴领域智慧党建”平台,优化“小哥来了”等应用,帮助大家一键获取更多服务资源。
市住房城乡建委将推动“小哥来了”应用“应开尽开”,友好地图“应贴尽贴”,实现数字通行与导航服务全域无盲点;持续加密暖新角、集中取送点布局,提升休憩、饮水、充电等配套品质,打造“15分钟暖新服务圈”;加大公租房、保租房供给,优化公积金政策,降低新市民安居门槛,让暖心工程真正落实到“住”上;固化七方协同、物业培训、四随治理等经验,让暖新服务持久升温。
市人力社保局相关负责人宣讲了“重庆市新就业形态人员职业伤害保障试点政策”,今年出行、即时配送、同城货运3个行业平台企业将加入试点。




















当前浏览器版本过低,建议升级到Internet Explorer
9及以上版本或者安装Chrome内核浏览器获得最佳浏览体验。查看详情
更换或升级浏览器以获得最佳体验。
当前浏览器版本过低,可能会有安全风险且无法正常显示。建议您升级或使用其他浏览器。
若您当前使用的浏览器为QQ浏览器或者360浏览器仍出现该提示,请切换至极速模式。
您即将离开“重庆市人民政府网站”





