11月12日,教育部官网发文公布了2020年新增博士、硕士学位授予单位以及授权点名单,包括西南大学、四川美术学院、重庆交通大学、重庆医科大学等在内的13所在渝高校及一个单位新增了56个博士硕士授权点。
新增博士授权点7个、硕士授权点49个
经梳理,由国务院学位委员会批准,在渝高校获批新增博士授予单位和硕士授予单位各1个,新增博士授权点7个,新增硕士授权点49个。
新增名单中,四川美术学院获批博士学位授予单位,该校的美术学、设计学获批成为博士学位授权点。重庆文理学院获批硕士学位授予单位,同时获批机械、材料与化工、农业3个硕士学位授权点。
此外,各高校新增博士、硕士学位授权点为:
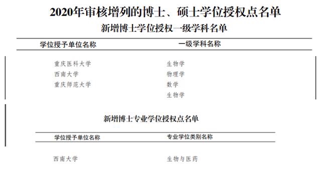
西南大学(7个)
新增博士学位授权一级学科:物理学
新增博士专业授权点:生物与医药
新增硕士学位授权一级学科:地质学、化学工程与技术
新增硕士专业授权点:能源动力、土木水利、图书情报
重庆医科大学(3个)
新增博士学位授权一级学科:生物学
新增硕士学位授权一级学科:马克思主义理论
新增硕士专业授权点:中药学
重庆师范大学(3个)
新增博士学位授权一级学科:数学、生物学
新增硕士专业授权点:资源与环境
重庆交通大学(5个)
新增硕士学位授权一级学科:物理学、建筑学
新增硕士专业授权点:翻译、电子信息、旅游管理
重庆三峡学院(5个)
新增硕士学位授权一级学科:数学
新增硕士专业授权点:新闻与传播、电子信息、资源与环境、公共管理
西南政法大学(3个)
新增硕士学位授权一级学科:外国语言文学
新增硕士专业授权点:保险、会计
重庆工商大学(8个)
新增硕士学位授权一级学科:城乡规划学
新增硕士专业授权点:保险、翻译、电子信息、机械、资源与环境、旅游管理 、工程管理
重庆邮电大学(5个)
新增硕士专业授权点:法律、体育、机械、能源动力、工商管理
四川外国语大学(4个)
新增硕士专业授权点:金融、审计、法律、公共管理
重庆科技学院(5个)
新增硕士专业授权点:国际商务、电子信息、机械、土木水利、会计
重庆理工大学(2个)
新增硕士专业授权点:新闻与传播、公共管理
中共重庆市委党校新增硕士学位授权一级学科1个:公共管理。
新增硕、博授权点均精准对接产业需求
从新增的博士硕士授权点名单来看,重庆各高校获批新增的授权点均精准对接产业需求。其中,资源与环境最多,增加了3个。
随着当前建设资源节约型和环境友好型社会,区域社会经济发展对地理学、资源环境科学相关人才的需求呈现井喷趋势。面向区域生态与环境安全保障的重大现实需求,此次获批的重庆师范大学、重庆三峡学院、重庆工商大学均新增了资源与环境专业硕士点。
据了解,此前,重庆市已在中国科学院重庆研究院、重庆大学、重庆交通大学、重庆科技学院以及陆军勤务学院五个单位设置了资源与环境专业硕士学位,每年招生100人左右,就业率超 90%,但招生主要集中于土木工程、建筑环境、油气环境等研究方向,在地理环境、旅游资源等相关研究方向存在短板。
同样,由于生物医药是重庆市亟需发展壮大的战略性新兴产业和未来重点发展方向,亟需大量的高水平生物医学研发人才。新增的博士点中,重庆医科大学、重庆师范大学均新增了生物学一级学科博士授权点,这是重庆市市属高校生物学一级学科博士点首次入选。
重庆市此前仅有两个生物学一级学科博士授权点,集中于教育部直属重点综合性大学西南大学和重庆大学。从招生规模和就业情况来看,此前的两个生物学一级学科博士授权点招生规模偏小,2017年68人,2018 年73人,2019年58人,就业情况良好,平均就业率82.22%,不能满足未来重庆市对生物医药战略性新兴产业的需求。新增名单中,西南大学也新增了生物与医药博士专业授权点。三所高校将增加与人类疾病和生物医药相关研究方向生物学博士的招生和培养。
此外,重庆文理学院所在渝西地区正在打造新材料、智能装备、汽摩等多个产业集群,此次学校获批的材料与化工、机械、农业等3个专业学位点全部精准对接渝西地区产业需求。学校获得授权,能够促使产业提档升级,弥补重庆重点产业人才不足的需要。


您即将离开“重庆市人民政府网站”
