(欢迎您)注销
当前位置: 首页>政务公开>政府信息公开>法定主动公开内容>重大民生信息>教育>实施情况

重庆小学、初中新生开始网上集中报名 多区义务教育学校入学政策来了

发布时间:2024-06-04 16:23
发布时间:2024-06-04 16:23
字号: [小] [大] 【打印正文】
分享到:

根据重庆市2024年义务教育招生入学安排,6月3日至6月29日为新生网上集中报名时间。

新生报名入学各区有哪些具体要求?“小升初”是怎样的方式?民转公学校怎样申请入学学位?

近日,两江新区、大渡口区、巴南区、江北区等中心城区陆续公布了义务教育学校入学政策。

两江新区:多子女家庭 可自愿申请到同一学校入学

近日,两江新区发布2024年义务教育入学30问,明确了该区义务教育阶段学校以“三对口”为基础划片招生,即适龄儿童与父(母)的户口、房屋产权证明(或房屋产权证、购房正式合同)和实际居住地一致,在对口学校入学。其中,学位紧张的热点学校,房屋产权取得时间和户口迁入年限需满足学校招生要求。

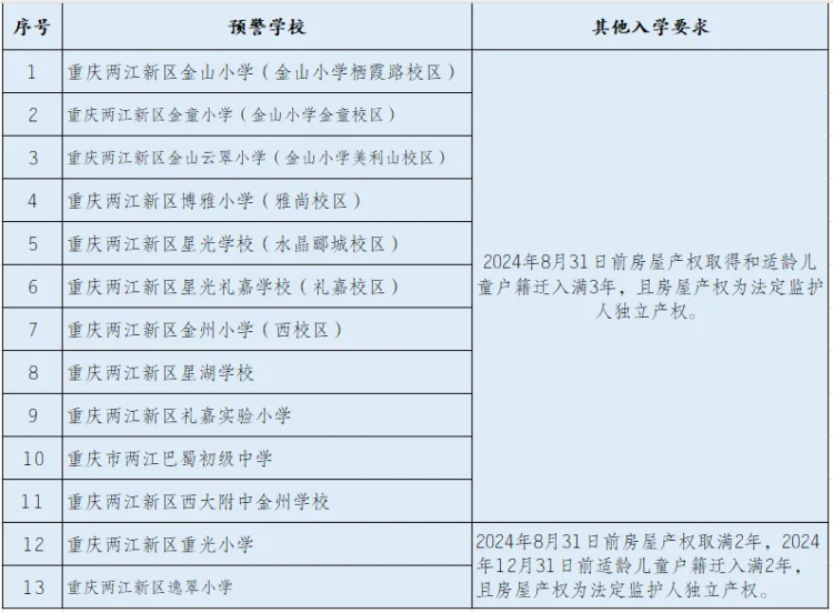
两江新区已向社会公布的2024年学位紧张学校有以下几所,其入学条件除“三对口”外还需满足以下要求:

适龄儿童、少年因父母无自购房,自出生日起户籍一直挂靠祖父母或外祖父母,与父母、祖父母或外祖父母在招生服务区常住的,视为符合“三对口”入学条件,不满足“三对口”入学条件的两江新区户籍适龄儿童由教育局统筹安排入学。

适龄儿童户籍在两江新区,但无房产,法定监护人仍然可以登录“渝快办”APP报名,由两江新区教育局统筹安排入学。

此外,为了解决多子女家庭“接送难、两头跑”等问题,对符合两江新区义务教育招生入学政策条件的二孩、三孩,因协议入学、电脑随机录取或义务教育划片区域调整,导致不能同时就读同一公办学校(校区)的,家长可自愿提出申请,由教育局安排到同一学校入学。双胞胎、多胞胎子女参加电脑随机招生录取时,家长可自愿提出申请,由一个子女绑定“双胞胎、多胞胎”电脑随机录取。

流动人口随迁子女入学坚持“两为主”“两纳入”,为确保流动人口随迁子女稳定接受义务教育,其法定监护人原则上在两江新区范围内应有稳定的职业和固定的居所。

根据安排,两江新区公办学校网上集中报名时间为:6月17~21日。

有意愿就读民办学校的适龄儿童、少年,其法定监护人务必仔细阅读民办义务教育学校发布的招生简章,特别是摇号计划及其条件、收费情况等。在6月17日至6月19日登录“渝快办”,选定民办学校进行学位申请,且公办、民办学校不能兼报。若报名人数大于摇号计划,6月20日实行电脑摇号。

有意愿就读民转公学校的适龄儿童、少年,其法定监护人应在6月17日至6月21日登录“渝快办”,选定民转公学校进行学位申请。符合条件报名人数小于或等于摇号计划,实行直接录取;符合条件报名人数超过摇号计划的,由教育局于6月23日组织电脑随机摇号。未被民转公学校录取的学生,6月24日至6月29日回到公办学校录取体系进行网上报名。

大渡口区:6所学位紧张公办学校 “三对口”外还要满足相应条件

新生报名在即,针对家长们关心的热点问题,大渡口区教委发布了2024年大渡口区公办义务教育学校入学政策问答。

大渡口区教委表示,随着城市化进程的加快,大渡口区中心城区人口密度增大,按学位紧张程度把学校分为两类,入学办法如下:

第一类:学位紧张学校入学办法。目前,大渡口区有6所学位紧张学校:重庆市94中A区、重庆市95中、区实验小学、育才小学(含建设村校区、双山校区、双山实验分校、红旭小学)、钰鑫小学、大渡口小学,只招收符合“三对口”的适龄学生,且在招生范围内必须符合以下条件:

1.同一套住宅小学6年内、初中3年内只能安排一户家庭的直系合法子女对口入学。

2.若法定监护人名下仅有一套房产,则需占51%及以上的份额(爸爸份额+妈妈份额+孩子本人份额);若法定监护人名下有多套房产,则小孩户口需与其全产权(100%)房一致。

3.2022年9月1日及以后购买以上学校招生范围内的二手房需购房、迁户入住满三年。在此之前购买的房产,按原政策需购房、迁户入住满一年(即入学前一年8月31日之前办妥房产证明及对应户籍)。

对不符合学位紧张学校入学条件的大渡口区户籍适龄学生,由区教委统筹调配到学位相对宽松的学校入读。

第二类:学位非紧张学校入学办法。大渡口区除以上6所学位紧张学校外,其余学校对大渡口区户籍适龄学生按照“相对就近”原则全面接收入学。

此外,对于大渡口区户籍适龄学生因父母无自购房屋(学校根据家长提供的重庆市政府“渝快办”APP平台查询结果电子版进行认定),自出生日起与其父亲或母亲的户籍一直挂靠祖父母(外祖父母),与父母、祖父母(外祖父母)常住一起,且祖父母(外祖父母)持100%房屋产权,经调查核实后可视同“三对口”划片入学。

在解决完大渡口区户籍适龄学生正常入学后,将视学校剩余学位情况,进一步做好符合条件的非大渡口区户籍适龄学生(“随迁子女”)入学工作。

公办学校入学申报时间为:

6月3日-4日,大渡口区户籍类适龄儿童、少年入学申报(6月5日结果查询)。

6月4日-5日,大渡口区户籍未被学位紧张学校录取适龄儿童、少年补录;公租房承租户直系子女入学申报(6月6日结果查询)。

6月5日-6日,非大渡口区户籍购房类适龄儿童、少年入学申报(6月7日结果查询)。

6月6日-7日,非大渡口区户籍未购房类适龄儿童、少年入学申报(6月8日结果查询)。

若要报读民办学校,6月17日至6月19日,登录新版“渝快办”教育入学一件事专栏或新版“渝快办”APP教育入学一件事专区,选择入学申报。学生可选择一所民办学校报名,但公办、民办学校不能兼报,未被民办学校摇号录取的学生,回到户籍所在地公办学校录取体系,由区教委按照相关规定统筹安排到有剩余学位的学校就读。大渡口区现有一所民办义务教育学校——重庆市巴渝学校。

“民转公”学校入学,佳兆业中小学转制公办学校后,将在解决佳兆业滨江新城楼盘合法协议就读的前提下,若有剩余学位,对本区符合“三对口”条件且自愿申请就读的学生实行电脑随机摇号录取,学位申请只能选择一所公办学校,不能兼报。未被摇号录取的学生,保证公办学校“兜底”,如果其划片对口学校已无容量接收,则由区教委统筹安排到学位相对宽松的学校就读。

巴南区:不符合“三对口”条件 按户籍优先顺序统筹安排入学

巴南区发布《关于2024年秋季义务教育阶段新生入学相关事宜的通告》,明确了义务教育阶段学校招生办法。

城区义务教育阶段公办学校新生入学实行“三对口”,即学龄儿童、少年与父(母)的户口、房屋产权证明(房屋产权证或购房正式合同)和实际居住地一致,按招生范围在对口学校入学;农村地区以学龄儿童、少年户籍为主要依据,在对口学校就读。适龄儿童、少年因父母无自购房,自出生日起户籍一直挂靠祖父母(外祖父母),与父母、祖父母(外祖父母)在招生服务区常住的,视为符合“三对口”入学条件。

城区不符合“三对口”的适龄儿童、少年,根据户籍、购房入住、产权份额等情况由区教委按户籍优先顺序统筹安排入学。本类别中,住房如系共有产权的(含与祖父母或外祖父母共有),入学对象父(母)应至少共占50%以上(不含50%)的份额,且已实际交房入住,入学对象仅限业主子女(不含兄弟姊妹、孙、外孙等其他关系人)。

区内公租房承租人子女(不含兄弟姊妹、孙、外孙等其他关系人)、政府处置类项目业主子女,在配套学校和指定学校登记报名。

在巴南区开办企业、经商、务工的区内外流动人口,其随迁子女(不含兄弟姊妹、孙、外孙等其他关系人)可申请在巴南区接受义务教育。分片、定点安排学校接收。

重庆市实验中学初中部(原全善学校)以“摇号+统筹”的方式招生,重庆市清华中学初中部(原融汇·清华实验中学)以“划片+统筹+剩余学位摇号”的方式招生。

此外,民办义务教育学校与公办学校同步招生。民办义务教育学校严格按计划招生,严格按计划注册学籍。民办义务教育学校配套小区业主子女、九年一贯制直升初中、小语种学生、举办者子女等适龄儿童、少年均为招生计划内学生。民办义务教育学校报名人数小于或等于招生计划的,采取登记注册方式直接录取;报名人数超过招生计划的,通过电脑随机摇号录取。

公办学校将于6月21日—6月25日网上集中报名,符合入学条件的适龄儿童少年家长在“渝快办”教育入学一件事专栏或专区进行入学报名。如无法完成网上报名,也可将入学材料提交对口学校现场审核。民办学校6月17日—6月19日进行入学报名,报名人数超过计划数的,6月20日通过电脑随机摇号录取。

要特别注意,城区学校“三对口”入学条件中,房屋产权应系法定监护人(或学龄儿童少年本人)的完全产权,同一住房(含二手房或产权变更)对应户籍实行小学“六年一学位”、初中“三年一学位”原则,即招生范围内同一套住房小学阶段每6年、初中阶段每3年提供一个学位(合法养育的多子女家庭除外)对口入学,不符合此条件的户籍适龄儿童少年由区教委统筹安排就读学校。

学位紧张区域学校,按符合“三对口”入学条件的时间先后排序,首先招收符合“三对口”1年及以上的适龄儿童;若有空余学位,招收符合“三对口”1年以下的适龄儿童;若无空余学位,符合“三对口”1年以下的适龄儿童由区教委统筹安排入学。

江北区:7所“民转公”学校 采取执行协议及摇号相结合招生

根据《江北区2024年义务教育阶段学校招生工作方案》,公办小学入学方面,江北区户籍年满6周岁及以上的适龄儿童,按照以下政策招生:

三对口:户籍在学校招生范围,适龄儿童与父(或母)户籍一致;户籍登记地与适龄儿童、父(或母)实际居住地一致;居住地与父(或母)房屋产权证一致,户主、房屋产权是父(或母)或适龄儿童本人(父持、母持、适龄儿童自持或父、母、适龄儿童共持100%房屋产权)。

适龄儿童、少年因父母无自购房屋,但自出生日起户籍一直挂靠祖父母或外祖父母,并与父母、祖父母或外祖父母在招生服务区常住的,户主、房屋产权是祖父母或外祖父母(祖父母或外祖父母单持或共持100%房屋产权),视为符合“三对口”。

两对口:全区公办小学在保障“三对口”入学基础上,招收符合以下情况之一的适龄儿童(除“三对口”入学压力大的学校),额满为止。适龄儿童户籍在招生范围且自出生就挂靠祖父母(或外祖父母)并在户籍地实际居住;适龄儿童户籍与父(或母)一起在招生范围并在户籍地实际居住3年以上;适龄儿童户籍在江北区且父(或母)在招生范围实际购买房屋2年以上并实际居住(父持或母持或适龄儿童自持或父、母、适龄儿童共持100%房屋产权)。

江北区户籍对口:户籍在学校招生范围但不符合“三对口”“两对口”情况入学的适龄儿童(简称“江北区户籍对口类”),全区公办小学在保障“三对口”“两对口”入学,学位空余前提下,根据适龄儿童户籍就先就近原则,审查合格后予以招收,额满为止,或由区教委根据学位空余情况和就近原则,统筹安排入学。

江北区户籍不对口。江北区户籍适龄儿童确因父(或母)工作或居住地发生变化,无法在户籍所在地入学需要在现居住地入学的(简称“江北区户籍不对口类”),全区公办小学在保障“三对口”“两对口”“江北区户籍对口”入学,学位空余前提下,根据适龄儿童现居住地就先就近原则,审查合格后予以招收,额满为止,或由区教委根据学位空余情况和就近原则,统筹安排入学。

2024年江北区公办小学在学位空余情况下,招收符合以下情况的非江北区户籍适龄儿童(简称“非江北区户籍类”),额满为止,学校不得组织入学测试,与江北区户籍学生同等享受教育权益:适龄儿童、少年本人及父(或母)的户籍是江北区外户籍且在江北区居住半年以上和有合法稳定就业、住所。

小学网上报名顺序和时间安排:“三对口”(含视为“三对口”)6月17-19日;“两对口”6月19-21日;“江北区户籍对口类”“江北区户籍不对口类”“非江北区户籍类”6月20-21日。没有及时进行网上报名的学生,可以在6月24-29日,根据户籍地或居住地对应学校发布招生公告的招生安排进行线下报名(学位空余学校,额满为止)。

公办初中入学,“江北区户籍升学类”(江北区户籍、江北区小学毕业),江北区各小学在区教委指导下,按照“对口”或“划片”原则对“江北区户籍升学类”小学毕业生进行分类和审核。

“江北区户籍返回类”(江北区户籍、非江北区小学毕业生)、“非江北区户籍类”。6月17-21日,进行网上报名(学位空余学校,额满为止)。没有网上报名的学生,可在6月24-29日,根据户籍地或居住地对应学校发布招生公告的招生安排进行线下报名(学位空余学校,额满为止)。“江北区户籍返回类”也可以到区教委基础教育科(联系电话:67560173、67560273)申请江北区户籍统筹安排入学。

江北区“民转公”学校义务教育阶段2024年招生,采取执行合法入读协议及电脑随机派位(摇号)相结合的方式。江北区“民转公”学校或校区名单:重庆鲁能巴蜀中学、重庆八中宏帆中学、御龙天峰18中学(重庆18中学御龙天峰校区)、新村同创小学、新村国奥小学、新村国兴小学、鲤鱼池北大资源小学。

6月17-18日,所有符合申请江北区“民转公”小学、初中摇号入读情况的适龄儿童父(或母)或法定监护人,选择1所“民转公”学校进行正式网上入学报名。公办、民转公学校、民办学校只能填报一所,不能兼报。6月19日上午区教委组织摇号,6月19-21日,凡江北区户籍参加“民转公”学校摇号但未摇中的学生可以选择1所公办学校进行网上入学补报名。

此外,江北区教委对报名人数超过招生计划的民办义务教育学校,实行电脑随机派位摇号录取。江北区民办学校名单:巴川量子学校(小学、初中、普高)、新学道学校(小学、初中)、知易外国语校(小学、初中)、加洲实验小学。6月17-19日,所有申报江北区民办小学、初中摇号入读的适龄儿童家长,选择1所“民办学校”进行正式网上入学报名,6月20日上午摇号结束后,6月20-21日,凡江北区户籍参加“民办学校”摇号但未摇中的学生可以选择1所公办学校进行网上入学补报名(学位空余学校,额满为止)。

您即将离开“重庆市人民政府网站”